Лучшие осевые вытяжные вентиляторы
Осевые вытяжные вентиляторы используются как самостоятельные устройства или как часть целой вентиляционной системы. Принцип работы моделей данного типа заключается в соосном расположении крыльчатки и основного двигателя, что позволяет устанавливать их в различные конструкции или напрямую в вентиляционное отверстие.
Вентиляторы осевого типа отличаются простотой монтажа, чем завоевали широкую популярность. Устанавливают их, как правило, напрямую в стену. Данный тип устройств отличается самым высоким КПД, среди других видов.
К лучшим моделям эксперты нашей редакции отнесли четыре, ставших наиболее продаваемыми в последние годы. Помимо отличных потребительских характеристик вентиляторы выделяются хорошим качеством и надежностью. Немало внимания производители уделили дизайну – стильному, лаконичному и современному.
1. VENTS 150 ЛД 24 Вт

Недорогой, но хороший вентилятор для вытяжных каналов не требует обслуживания и предназначен для непрерывной работы. Конструктивно устройство защищено от влаги, потому подходит для ванных комнат и душевых кабин. Хороший агрегат выделяется бесшумностью, привлекательным дизайном и большим объемом пропускаемого воздуха. Однако ключевое преимущество данной модели в совместимости с тиристорными регуляторами. Если таковой вмонтировать в систему, то скорость вращения лопастей можно изменять до желаемых значений. Другие модификации вентиляторов бренда такой возможностью не обладают.
Достоинства:
- эстетичный дизайн;
- низкая цена;
- надежная защита от перегрева;
- удобство монтажа;
- совместим с регуляторами оборотов;
- отличная производительность(265 м³/час);
- подходит для влажного воздуха;
- устойчивый к ультрафиолету пластик.
2. Blauberg Quatro 125 T 16 Вт

Вытяжной вентилятор с обратным клапаном предотвращает проникновение пыли и воздуха из вентиляции в помещение. Также он оснащается таймером задержки отключения в интервале от 2 мин до получаса. Это позволяет оставлять устройство включенным, не боясь, что оно продолжит работать без присмотра. Экономичный электродвигатель защищен от влаги, а крыльчатка специальной формы отличается бесшумностью. Чтобы устройство было легче интегрировать в дизайн, производителем был предусмотрен широчайший выбор цветовой гаммы фасадов. По желанию вентилятор можно купить в золотом, серебристом, черном или белом оформлении.
Достоинства:
- большой выбор расцветки;
- обратный клапан;
- отличное качество сборки;
- есть таймер отключения;
- экономичность.
Недостатки:
- высокая стоимость;
- по производительности не походит для больших помещений.
3. Electrolux EAF-100 15 Вт

Популярный бытовой вентилятор, как свидетельствуют отзывы, идеально подойдет для ванных комнат, душевых кабин и маленьких кухонь. Он быстро устранит посторонние запахи, влагу или просто проветрит помещение. А входящий в комплект обратный клапан не допустит проникновение воздуха извне. Качество данной модели, как и всей продукции шведской торговой марки не вызывает нареканий. Срок службы вентилятора напрямую зависит от надежности подшипников и защищенности обмотки, потому производитель использует только проверенные комплектующие. Немного подвел устройство показатель уровня шума, заявленные в руководстве – 27 дБ, по утверждениям владельцев не соответствуют действительности.
Достоинства:
- надежность;
- небольшой расход электроэнергии;
- современный дизайн;
- простота установки и подключения;
- в комплекте есть обратный клапан.
Недостатки:
уровень шума выше заявленного.
4. ERA ERA 4S-02 14 Вт

ERA 4S – это одна из немногих действительно качественных моделей в низшем ценовом диапазоне. Недорогой вентилятор отличается тихой работой крыльчатки и самого мотора. Подшипники, выполненные из высокопрочной стали, плотно сидят в посадочных гнездах. Срок службы устройства, по отзывам покупателей, зачастую превышает заявленный производителем. Скорость воздухообмена вентилятора 97 м³/час, этого достаточно чтобы быстро проветрить ванную комнату или удалить из нее скопившийся пар. Отсутствие датчика влажности и таймера включения также положительно сказалось на надежности. Однако из-за их отсутствия вентилятор стал менее практичен.
Достоинства:
- надежность и практичность;
- сетка от насекомых в комплекте;
- низкая цена;
- шнурковый выключатель.
Недостатки:
только прямое подключение без регулятора скорости.
Назначение вентиляции в помещении
Практическое значение вентиляции в ванной комнате огромно. Если он плохо функционирует, может начать образовываться плесень.
В местах скопления конденсата быстро образуются гнезда плесени. Косметический ремонт лишь временно устранит проблему, но не решит ее полностью.

Также, если вентиляция не работает должным образом или работает неправильно:
- Воздух становится насыщенным загрязняющими веществами;
- Концентрация углекислого газа увеличивается;
- Появляется ощущение сырости и плесени;
- Скапливается пыль и другие аллергены;
- Ухудшается тонус тела;
- апатия и потеря общей физической формы;
- Иммунная система ослаблена;
- Конденсация водяного пара может привести к отслаиванию плитки, приклеенной к гипсокартонному основанию.

Вентиляция в ванной в частном доме
Вентилирование в ванной играет очень важное значение. Это легко пояснить тем, что здесь происходить систематическое скопление влажного пара и влаги, что провоцирует развитие плесневого налета
Помимо угрозы здоровью, жизни, плесень пагубно отражается на состоянии мебели, предметов, материалов. Именно поэтому, правильная установка вентиляции в данной комнате не прихоть, а острая необходимость.
Ванная комната – особое помещение в доме, где наблюдается достаточно высокий уровень влажности, а микроклимат существенно разнится с остальными частями частного дома. Учитывая строительные нормы, температура в теплый сезон не должна падать ниже двадцати градусов, а в холодный – менее двадцати пяти.
Что касается уровня влажности, то показатель не должен превышать 65 процентов. Подобные характеристики способны обеспечить гигиеничность, комфортность всех процедур. В помещении сооружается вытяжная вентиляция, это помогает поддерживать оптимальный уровень влажности. Разновидности вентиляции:
- естественная, а также принудительная;
- кольца в двери;
- есть возможность установить решетку на вентиляцию;
- приточная.
Самым простым и доступным считается процесс установки решетки, колец. Данные материалы изготовлены из металла, древесины, а также полимерных материалов. Чтобы установить кольца, придется сверлить соответствующие отверстия, обработать их наждачной бумагой и покрыть лаком, после этого можно ставить кольца. Подобным образом можно установить решетку на вентиляцию, но придется сделать более габаритное отверстие в двери. Выполнив монтаж решетки, колец, следует удостовериться в том, что они крепко держатся и не смогут выпасть.
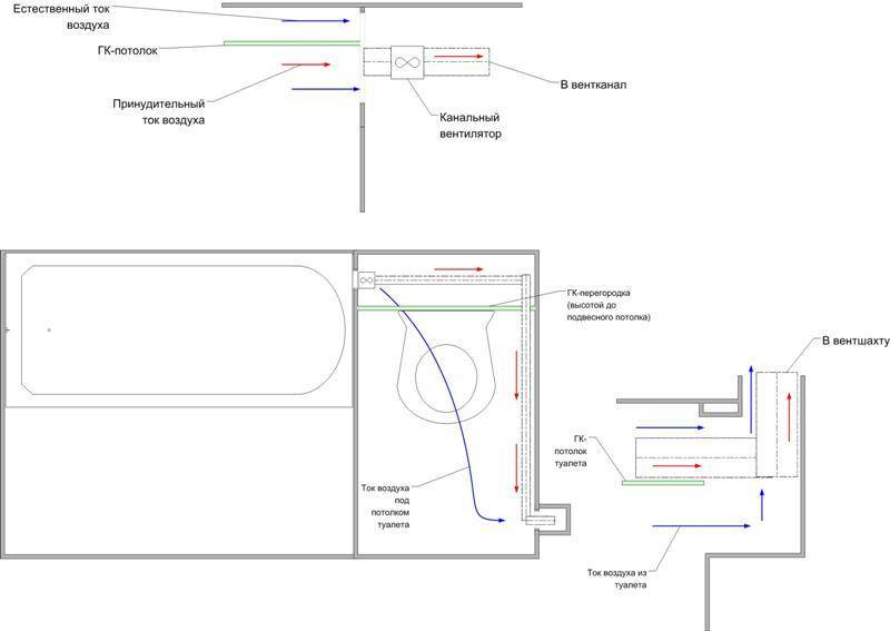
Схема вентиляции в ванной комнате и туалете в частном доме
Некоторые обладатели дач обустраивают ванные комнаты кондиционерами, но они не способны обеспечить полноценную, качественную вентиляцию. Благодаря ему удастся изменить показатели температуры, но уровень влажности останется неизменным. Зачастую подобные типы обустроены скрытыми вентиляционными шахтами, они декорированы соответствующими решетками.
В деревянном доме вытяжка испытывает гораздо больше нагрузок, учитывая тип материала. Это касается и тех санузлов, которые обустроены мебелью из дерева
Важно помнить, что подобный материал страдает от воздействия влажности, поэтому обязательно нужна вытяжка и дополнительный вентиляционный канал. Кондиционер применять не желательно, ведь он слишком сушит воздух, а это чревато растрескиванием древесины
Схема вентиляции ванной комнаты частного дома напрямую зависит от применяемой системы. Это своеобразный чертеж, благодаря которому можно понять принцип устройства узлов, всех элементов и сети воздухопровода. Относительно аксонометрической схемы, то она позволяет конкретизировать места, где имеется неорганизованный поток воздуха и расположение приточной системы.
Установить вентиляцию можно даже своими руками, используя подробную схему. Основная сложность может заключаться в том, что базовый вентиляционный канал расположен далеко от санузла, поэтому необходимо подготовить качественный воздухообмен. В таких целях стоит обустроить вентиляционный рукав исключительно для ванной комнаты с ориентацией стационарный воздуховод. Если же речь заходит о вытяжной шахте, то она обязана находиться не за дверью, а строго за стеной. Когда комната имеет не слишком внушительные габариты, а канал проходит близко, можно легко установить принудительную вентиляцию, используя пошаговую инструкцию и схему.
Монтаж вентилятора
Перед тем, как начать монтаж вентилятора в ванной или туалете, считаем нужным донести до вас один факт.
На деле, штрафы за самовольно установленный вентилятор выписываются крайне редко, так что, выбирая между ароматом соседской канализации и монтажом вентилятора в туалете (ванной) большинство отдает предпочтение последнему варианту.
Монтаж осевого вентилятора по схеме «лампочка-вентилятор»
Эта схема заинтересует тех, кто хочет знать, как сделать вентиляцию в туалете быстро и без лишних «наворотов».
- Снимите вентиляционную решетку.
- Очистите канал вытяжки от мусора и пыли.
Если вытяжку монтируют уже после отделочных работ, на стенку из плитки, то рекомендуем не прикручивать устанавливаемый вентилятор саморезами, а приклеить его с помощью полимерного клея или сантехнического силикона. Лучше всего покупать вентилятор с декоративной решеткой на защелках — так у вас не будут видны отверстия под крепеж. - Наносим на фланец клей и на несколько секунд соединяем поверхность вентилятора и плитки. Отрываем, ждем около минуты, после чего окончательно приклеиваем.
- Делать открытую проводку в помещениях с повышенным уровнем влажности нельзя, поэтому перед подключением провод нужно спрятать в гофрорукав или короб.
- Вентилятор подключаем по самой простой схеме, предусматривающей одновременное включение света и вентилятора. Для этого:
— отключаем напряжение в сети;
— снимаем плафон со светильника, отсоединяем лампочку. Зачищаем выводы проводов, идущих на лампочку и вентилятор. Соединяем проводку через клеммник. Скрутки не рекомендуются.
— подводим провода к клеммам вентилятора. Напрямую, если ваше оборудование запитывается от 220В или через блок питания, если вы купили модель с низковольтным электродвигателем. - Закрываем провода декоративной решеткой. Если вы все правильно сделали, то при нажатии клавиши выключателя будет включаться свет и вентилятор.
Перед тем, как сделать вытяжку в туалете по этой схеме, вам нужно знать о ее «слабых местах». Так как подключение идет через лампочку, то вам придется использовать двухжильный кабель (фаза-ноль). Заземлить оборудование получится, только если вы кинете отдельный провод между «землей» вентилятора и «землей» розетки или выключателя.
Монтаж осевого вентилятора со встроенным таймером задержки
Тем, кто хочет сделать вентиляцию в ванной комнате, рекомендуем приобрести модель со встроенным таймером. Схема его работы следующая: при включении света начинает работать вытяжка. Когда человек уходит и гасит свет, то включается таймер задержки (от 2 до 30 минут) и вентилятор продолжает вытягивать влажный воздух.
Ниже — порядок монтажа, для тех, кто не знает, как установить вытяжку в ванной по этой схеме.
- Делаем штробы или если ванная уже отделана, прокладываем пластиковые короба для открытой проводки.
- Снимаем декоративную (лицевую) крышку устройства. Продеваем провода (ноль и фазу) через корпус вентилятора и отверстия встроенной клеммной колодки, но пока не закрепляем.
- Выставляем время задержки. Есть модели, где настройка производится с пульта, но в недорогих моделях этот параметр выставляется с помощью шлицевой отвертки на регуляторе TIME.
- Прикручиваем корпус саморезами к стене либо садим его на силиконовый герметик.
- Зажимаем провода в клеммах вентилятора. Соединяем зачищенные выводы проводов от вентилятора и лампочки через клеммную колодку. От лампочки тянем проводку на выключатель. До того как сделать вытяжку в ванной, определитесь, где будет находиться выключатель. Из соображений удобства мы рекомендуем перенести его на внутреннюю стенку ванной, но при этом степень защиты оболочки должна быть не менее IP44.
- Укладываем кабель в короба.
- Закрываем и крепим декоративную крышку вентилятора.
Параметры выбора вытяжного вентилятора
Ассортимент вентиляторов с обратным клапаном в магазинах очень хороший. Есть устройства практически на любой вкус и кошелек, разного качества, дизайна и функционала. Чтобы выбрать для себя лучший вариант, отвечающий всех предъявляемым к нему требованиям, стоит разобраться с несколькими вопросами.
Производительность
Этот параметр можно рассчитать, исходя из объема комнаты и коэффициента воздухообмена. Его диапазон рекомендован санитарными органами для жилых помещений в пределах от 6 до 8, это число полных смен воздуха в комнате в течение часа. Данная величина зависит от числа проживающих людей. Так, для двоих пользователей надо брать для расчета число 6, для троих и больше 7-8. Технически производительность зависит от мощности вентилятора (указывается в руководстве по эксплуатации). Его реальные возможности должны несколько превосходить расчетную величину.
Влагостойкость
Любой вариант санузла, будь то сауна или, казалось бы, сухой туалет – это помещение с агрессивными для электротехники условиями: высокая влажность, перепады температур и водяной пар, возможное попадание воды и моющих средств. Чтобы вентилятор работал бесперебойно в данных обстоятельствах, он должен иметь IP маркировку как можно выше. Она указывается на упаковке или в паспорте на конкретный прибор.
Уровень шума при работе
Данный прибор движется во время работы, значит шумит. Даже самые продвинутые устройства слышны, не существует абсолютно бесшумных вентиляторов. Чтобы действие вентилятора не доставляло неудобств, его следует вбирать с минимальным показателем уровня шума во время работы (указывается в паспорте).

Санитарные нормы уровня шума
Другие параметры
Класс энергопотребления говорит о том, насколько экономично будет работать прибор.
Дополнительные опции устанавливаются на вентиляторы для их более комфортного и экономичного функционирования.
Датчик влажности подает сигнал на органы управления в тот момент, когда данный показатель в помещении превышает установленную границу, запуская тем самым прибор.

Вытяжной вентилятор с датчиком влажности
Датчик движения и/или освещенности позволяют организовать работу устройства именно в тот момент, когда пользователь находится в ванной комнате. Это не самое удачное решение, так как за кратковременное пребывание в комнате влажность может повыситься сильно, а проветриться за это время не успеет. Второй недостаток: датчик движения срабатывает на определенные действия человека и может просто «не увидеть» его.
Таймеры и автоматика включения/выключения срабатывают в предустановленном порядке. В данном случае можно рассчитать периодичность, исходя из объема помещения, частоты пользования им и других параметров.
Лучшие вытяжные вентиляторы
Осевые
Модели, имеющие лучшие технические характеристики:
- VENTS 150 ЛД 24 Вт. Вентилятор работает непрерывно, не требует сложного обслуживания. Устройство защищено от влаги, поэтому его можно монтировать в санузле или ванной. Модель совместима с тиристорными регуляторами. При их встраивании в систему можно выбирать скорость движения лопастей.
- Blauberg Quatro 125 T 16 Вт. Прибор имеет клапан, препятствующим попаданию грязного воздуха с улицы. Встроен таймер задержки, который можно настроить на 2-30 минут. Особая форма крыльчатки делает работу устройства бесшумной.
- Electrolux EAF-100 15 Вт. Бытовой вентилятор подходит для размещения в маленьких кухнях, душевых и ванных. При производстве приборов используются качественные комплектующие. Недостатком считается повышенный уровень шума.
Радиальные
Лучшими в этой категории считаются:
- Soler & Palau EcoAir Design S 7.2 Вт. Бесшумный и экономичный вентилятор способен работать круглосуточно. Его можно использовать не только в жилых, но и в торговых помещениях. В стандартном режиме вентилятор потребляет минимальное количество энергии, однако его можно выводить на максимальную мощность.
- Vortice Quadro Micro 100 28 Вт. Считается лучшим выбором для комнат с повышенной влажностью. Корпус хорошо защищен от влаги, он не боится пара и брызг. Предусмотрено 2 режима работы. Недостатками считаются большой вес и высокая стоимость.
- Soler & Palau CK-25 N 40 Вт. Вентилятор снабжен емкостью для конденсата и съемными фильтрами. Прибор не требует сложного обслуживания. Производительности достаточно для очищения воздуха в комнате площадью 50 кв. м.
С наличием обратного клапана
В рейтинг устройств, оборудованных такой деталью, вошли следующие модели:
- «VENTS 100 Квайт-СТАЙЛ» 7,5 Вт. Тихий мотор прикреплен к корпусу через прокладки, гасящие вибрацию. Это помогло добиться минимального уровня шума. Для управления скоростью вращения крыльчатки можно использовать любой удобный способ. Агрегат разрешено снабжать таймерами, датчиками влажности, тиристорными регуляторами.
- Electrolux EAFM-150TH 25 Вт. Главным преимуществом считается высокая производительность (320 куб. м в час). Таймер выключения и датчик влажности избавляют от необходимости ручного управления. Дизайн нравится не всем пользователям, некоторые считают его слишком простым.
- Soler & Palau SILENT-100 CZ 8 Вт. Характеризуется длительным сроком службы, высокой производительностью, бесшумной работой. Защищенность корпуса от влаги позволяет устанавливать вентилятор в ванных комнатах. Корпус представлен в 5 цветовых вариантах.
На окно
Такой тип вентиляторов используется реже, чем предыдущие варианты.
Если же владелец помещения решил установить подобный прибор, ему стоит обратить внимание на такие модели:
- «ЭРА HPS 15». Осевой вентилятор встраивается в форточный проем. Имеется обратный клапан, управляемый шнуровым переключателем. Корпус и крыльчатка выполнены из прочного пластика, нечувствительного к ультрафиолету и влаге.
- BPP 15 BVN (Bahcivan). Бытовой вентилятор снабжен функцией реверса, благодаря которой конструкция работает в вытяжном и приточном режимах. Это помогает непрерывно обновлять воздушные массы в жилом или промышленном помещении.
- Wind-K 125 ST. Прибор снабжен таймером и управляемыми жалюзи. Имеется защитный колпак, прекращающий приток воздуха при остановке. Небольшой уровень шума позволяет монтировать устройство в любом помещении.
Вытяжной вентилятор рекомендуется устанавливать во всех комнатах. Прибор выбирают с учетом площади и назначения помещения.
Обзор вентилятора Silent Soler&Palau
Предлагаемые на рынке вентиляторы Silent100 с запасом перекрывают требуемую производительность, при этом работают они практически бесшумно. Осевые вентиляторы Silent производства Soler&Palau разработаны специально для использования в помещениях ванных комнат, санузлах и других небольших помещениях.Двигатель вентилятора крепится с помощью специальных резиновых прокладок, снижающих передачу вибрации и шума на корпус, а также специальная форма решетка и лопастей выполнены с учетом минимального уровня шума.Вентилятор оснащается обратным клапаном, весит 0,57 кг и имеет мощность 8Вт. Уровень шума, создаваемого вентилятором, не превышает 29 дБ. с запасом хватит даже для совмещенных санузлов.
Нормирование воздухообмена помещений
В жилье не просто должна быть обустроена вентиляция. Она обязана обеспечивать должный уровень притока воздуха.
Основной причиной, почему стоит устанавливать принудительную вентиляцию, является точно подогнанные по размеру дверные проемы и герметичность современных стеклопакетов.
На сегодняшний день существуют следующие требования СНИПов к этому параметру:
- На 1 человека, находящегося в жилом помещении площадью от 20 м2 должен быть обеспечить приток свежего воздуха в количестве 30м3 ежечасно.
- Если площадь жилой комнаты будет другого размера, то необходимо рассчитывать 3м3 ежечасно на единицу площади помещения.
- Требования для туалетов и ванных комнат отличаются в большую сторону – так на каждую единицу площади в этом помещении должно приходиться ежечасно 25 м3.
- Если же в квартире или частном доме оборудован совмещенный санузел, в котором одновременно располагаются и туалет и душевая, необходимо ровно в 2 раза увеличить подачу воздуха сюда. Таким образом показатель доходит до 50 кубометров ежечасно на каждую единицу площади.
- Для кухни с электроплитами и отсутствием газового оборудования, количество входящего воздуха должно равняться 60 м3/час.
- Для кухни с газовым оборудованием этот показатель доходит до 90 м3 в единицу времени на единицу площади.
Для выбора оптимального по производительности оборудования нужно знать точный объем и тип помещения.
Еще один фактор, который должен быть учтен при проектировании вентиляции в помещении – это постоянство притока воздуха. Дело в том, что в комнатах, где постоянно находятся люди, воздух должен обновляться ежечасно. То есть указанные цифры объема входящего воздуха, для разных типов помещения, должны поступать на протяжении всего времени.
Так как ванная и туалет считаются одними из самых влажных мест в любой квартире или доме, то рекомендуется максимальное значение кратности воздухообмена, равное 10.
Для производственных типов помещений допускается обновление воздуха в количестве 1 объема на 5 часов.
Чтобы рассчитать оптимальную производительность вытяжной системы, необходимо подсчитать объем помещения.
Разновидности вентиляции санузлов
Вентиляция в ванной комнате и туалете может быть организована разными способами. Выбор способа зависит от того, насколько большая площадь у этой комнаты. К тому же, очень часто в частных домах при современном планировании и конструировании предусматривают здесь окно. Это значительно облегчает процесс обустройства системы вентилирования.
Если вентилятор невозможно разместить в оптимальном для организации интенсивного воздухообмена месте, то его мощность необходимо умножить в 2-3 раза.
Естественная
Естественный вариант, не требующий монтажа дополнительных устройств. Суть его работы заключается на природных физических процессах, когда воздух из области с высоким давлением перемещается в область, где этот показатель находится на более низких отметках. Также, теплый воздух, с точки зрения физики, всегда будут замещен холодным. Чаще всего, в жилых квартирах такая система вентканалов представляет собой единую сеть, обеспечивающую приток чистого воздуха снаружи. Но, нет никакой гарантии, что именно количество масс будет соответствовать требованиям СНиПов.
Около века назад естественная вентиляция считалась наиболее эффективным способом.
Принудительная
Принудительный способ улучшает циркуляцию, а точнее интенсивность. Этот способ используют те же вентканалы, но только с выставлением на них дополнительных устройств в виде вентилятора.
Чтобы полноценно проветрить помещение, выбирают вариант с принуждением.
Виды и особенности
Разнообразие ассортимента вытяжек, предлагаемых производителями, иногда поражает. Легко найти лучшую ценностную и качественную модель на рынке.
Но для неподготовленного покупателя подбор и установка такой кухонной техники будет сложной, а порой и невозможной задачей. Поэтому, прежде чем идти в магазин или заниматься установкой капюшона, необходимо разобраться во всех тонкостях и нюансах.
Санитарные нормы и требования
Любой тип вытяжки, рециркулирующий или вентилируемый, должен быть способен пропустить через варочную зону в 10-12 раз больше воздуха за один час.
Это строгое гигиеническое требование, которое должно соблюдаться. На кухне широко используются открытые камины и отопительные приборы. И влажность в комнате намного выше, чем в других комнатах.
В результате концентрация углекислого газа, вредных загрязняющих веществ и выхлопных газов постоянно увеличивается, что негативно сказывается на благополучии человека.
Если устройство подключено к вентиляции, то снаружи должна быть обеспечена подача кислорода
Если этот фактор не будет принят во внимание, произойдет эффект перекоса. В результате воздух будет всасываться из воздуховода обратно на кухню
Другое требование – вытяжка должна быть установлена как можно ближе к варочной поверхности. Это минимум 65 см для электрической и 75 см для газовой плиты.
На устройство обязательно должна быть установлена специальная решетка, на которую будет наноситься грязь и жир. Это предотвращает попадание отходов в вентиляционный канал.
Вытяжка с отводом в вентиляцию
Классическими и наиболее знакомыми для большинства людей являются вытяжки, которые вытягивают воздух через вентиляционный колодец. Постоянный приток свежего воздуха позволяет чувствовать себя лучше, улучшает настроение и делает пребывание на кухне более комфортным.
Как правило, вытяжные устройства обеспечивают принудительную вентиляцию, для которой используется вентилятор. Такой подход позволяет в кратчайшие сроки удалить из помещения излишки влаги, которые могут нанести вред комплекту мебели, неприятные запахи, различные пары, сажу, излишки углекислого газа и т.д.
Чтобы не загрязнять атмосферу вокруг дома, вытяжки используют специальный фильтр, который собирает большую часть загрязняющих веществ.
Вытяжка притягивает застоявшийся воздух и удаляет его из помещения, для чего используется вентиляционная шахта дома или квартиры.
Единственным недостатком встраиваемых вентиляционных вытяжек является то, что их трудно установить. В конце концов, устройство должно быть подключено к воздуховоду. Если в вашем доме нет воздуховода, вам нужно просверлить отверстие в стене.
Виды канальных вентиляторов
Сегодня в точках продаж можно найти вентиляторы, конструктивно относящиеся к нескольким разновидностям.
К ним относятся:
Осевой, реже называемый аксиальным
Характерной особенностью данного типа является направление воздушного потока вдоль оси двигателя, на которой расположен пропеллер, отвечающий за перемещение воздушных масс.
Самым простым типом канального вентилятора является любой осевой канальный агрегат. Тем не менее, они достаточно эффективны и экономичны. Кроме того, существует множество современных, технологичных и безопасных моделей, способных обеспечить должный уровень комфорта.
Основными преимуществами осевых вентиляторов для всех типов вытяжек являются:
- экономичный электродвигатель;
- низкая мощность, необходимая для перемещения воздушных масс;
- простая конструкция.
Эти особенности делают данные типы устройств наиболее тихими без какой-либо дополнительной обработки. Это делает их одними из самых доступных, а потому востребованных для всех бытовых нужд.
Основным недостатком является небольшая емкость, которой, однако, достаточно для выполнения различных локальных задач.
радиальный
Эти агрегаты более технологичны, чем описанные выше осевые агрегаты. Об этом свидетельствует тот факт, что воздушные потоки не движутся прямо вдоль оси, а, благодаря особой форме лопастей крыльчатки, смешиваются, сжимаются и направляются к корпусу.
Это создает эффект отрицательного давления за задними кромками. Это приводит к быстрому поступлению воздушных потоков извне.
Радиальные агрегаты более эффективны, чем их осевые аналоги. При выборе помните, что существует 2 подвида этих вентиляторов и что вентиляторы с лопастями, направленными вперед, считаются самыми тихими, а также более экономичными, чем их аналоги с лопастями, направленными назад.
Например, существует два типа центробежных вентиляторов для вытяжных систем
- один с наклоненными вперед лопастями;
- один с лопастями, направленными назад.
Первый тип оптимален для бесшумной работы и экономичнее на внушительные 20%. Если эффективность является важным критерием, лучше приобрести вентиляторы с загнутыми назад лопастями.
Важной характеристикой центробежного вентилятора для вытяжного вентилятора любого типа является его компактность. Это преимущество особенно ценно, когда пространство для установки труднодоступно или мало
центробежный
Это самый современный, самый тихий и самый эффективный тип канального вентилятора. Принцип их работы аналогичен радиальным аналогам. Это означает, что ближе к корпусу создается высокое давление, а в середине – отрицательное, что приводит к более эффективному всасыванию внешних воздушных масс.
Радиальные вентиляторы – наименее известный тип вентиляторов. Однако они являются одними из самых технологически совершенных, эффективных и бесшумных. Единственный недостаток – они слишком мощные для маленьких ванных комнат, туалетов и даже кухонь в обычных квартирах и даже во многих частных домах.
Благодаря особой конструкции и принципу работы центробежные вентиляторы являются самыми тихими. Кроме того, их можно монтировать непосредственно в вентиляционную шахту квартиры, что исключает негативное влияние на эстетику помещения.
Самое главное, он повышает эффективность работы данного типа оборудования и снижает воздействие влаги и пыли, что продлевает срок службы устройства.
Независимо от типа канального вентилятора, его производительности и функциональности, его рекомендуется чистить каждые 1-3 года. То же самое рекомендуется сделать и с подшипниками, что продлит срок их службы и повысит безопасность.
Важным недостатком любого центробежного вентилятора является его высокая эффективность, что означает, что его можно использовать только в помещениях площадью 15 м² и более.
Каждый тип имеет свои преимущества и недостатки, поэтому имейте их в виду.
Компоненты для установки вытяжного вентилятора
Вытяжной вентилятор монтируется из металлических и пластиковых воздуховодов, которые имеют либо прямоугольное, либо круглое сечение. Наиболее подходящий, оптимальный вариант монтажа – за подвесным потолком. Для небольших ванных комнат в стандартных городских квартирах используются простые вентиляторы, установленные в отверстие вентиляционной шахты. Однако во время развитых строительных технологий многие предпочитают более сложные конструкции.
Для того чтобы понять суть установки вентиляционной системы, необходимо разобраться с основными элементами монтажа вытяжных вентиляторов.
- Вентилятор. Может быть встроенным в воздуховод или сделанным как декоративный накладной элемент. Вентилятор, встроенный в воздуховод, подходит для сложных разветвленных вентиляционных систем, например для тех случаев, когда ванная комната и туалет раздельные. Накладной вентилятор оптимален для одного помещения.
- Воздуховоды. Бывают с круглым и прямоугольным сечением. Лучше отдать предпочтение последнему типу. Воздуховоды с прямоугольным сечением хорошо располагаются под потолком и не занимают много места.
- Поворотные колена. Используются для прямоугольных труб.
- Соединительные муфты – незаменимы для соединения участков воздуховодов.
- Обратный клапан. Не дает возможности обратному току воздуха из вентиляционной шахты или с улицы.
- Элементы, обеспечивающие различные способы крепления для воздуховодов. Можно использовать готовые кронштейны для крепления воздуховодов или самодельные крепежи.
Все эти детали необходимы для качественной установки вытяжного вентилятора в ванной комнате и туалете.
Выбор вентилятора

При покупке вентилятора, нужно обязательно учитывать некоторые факторы:
- количество людей, которые проживают в квартире.
- площадь помещения.
Для экономии электроэнергии необходимо выбирать такие модели, которые имеют возможность регулировки мощности, а также полного отключения устройства, при необходимости. Когда квартира целый день пустует, нет абсолютно никакого смысла оставлять устройство включенным.
Довольно удобны такие вентиляторы для ванны, которые оборудованы таймером. В данном случае устройство будет работать после того, как человек покинет ванну, столько, сколько ему будет отмерено.
Очень удобны в использовании устройства, которые оборудованы дополнительно датчиком влажности. С ними система вентиляции будет включаться автоматически, когда уровень содержания пара в воздухе превысит определенное значение.
Так как в ванной всегда довольно много воды, нужно приобретать устройство, которое имеет наилучшую защиту от брызг.
Если вентиляция оборудуется в многоквартирном доме, в котором используется один вентиляционный канал на несколько квартир, следует выбирать такие вентиляторы для ванной, которые оборудованы обратным клапаном. Этот клапан нужен для того, чтобы не допустить обратный ток воздуха в квартиру из вентиляции. Также клапан способен защитить помещение от попадания в него мелкого мусора, тополиного пуха и уличной пыли.
Помимо этого, обратный клапан не позволит попасть в вентилируемое помещение посторонним запахам из соседних квартир, ведь очень часто происходит так, что в одной квартире кто-то курит, а в квартирах, которые расположены выше, ощущается запах табака.

Нужно сказать пару слов о производителях вентиляторов. Предпочтение нужно отдавать известным производителям, к примеру, хорошее качество имеют вентиляторы Vents.
У моделей данного производителя есть следующие опции:
- вентиляторы отлично подходят для помещений с небольшой площадью;
- вентиляторы могут монтироваться на стандартные размеры воздуховодов;
- есть модели как для потолочного, так и для настенного монтажа;
- корпуса вентиляторов сделаны из АБС пластика, отличающегося высокой прочностью;
- у вентиляторов очень низкий уровень шума;
- есть возможность дооборудовать вентилятор таймером, датчиком движения и влажности;
- есть модели, имеющие обратный клапан;
- у вентиляторов имеется удобные шнуровые выключатели;
- вентиляторы имеют двигатели низкого напряжения и поэтому они безопасны для использования в ванных комнатах.








































