Подключение без дросселя

В данном подключении дроссель не используется
Этот способ используется в основном в старых лампах при выходе из строя балласта. Сделать это можно посредством использования постоянного тока, номинал которого выше обычного. То есть напряжение в момент пуска следует повысить. Сила этого напряжения подбирается исходя из характеристик как сети, так и самого источника света.
Для подключения люминесцентной лампы без дросселя требуется подсоединение диодного моста (или пары диодов). Контакты замыкаются с обеих сторон попарно. На одну сторону источника освещения должен приходиться плюс, на другую минус.
Подобную схему можно использовать даже при сгоревшей нити накаливания. Ведь цилиндр с газом при этом способе будет подпитываться за счет постоянного напряжения. Учтите лишь, что данный способ можно использовать на короткий период – со временем труба быстро потемнеет, а затем из-за выгорания люминофора вовсе перестанет излучать свет.
Горох: описание 43 самых популярных сортов, низкорослые, среднерослые и сорта зернофуражного назначения (Фото & Видео) +Отзывы
Блок питания из балласта
Переоборудование балласта в блок питания заключается в следующем:
| Демонтаж корпуса балласта происходит при помощи отвертки. Необходимо применять минимальное усилие, чтобы не увеличивать силу давления на колбу. |
| Разделить жилки контактов самой лампы от платы, отматывая их с четырех штырей. |
| После извлечения платы штырьки соединяют при помощи перемычек. |
| Далее стоит посмотреть, какой именно трансформатор будет использован в новой схеме, а именно: уже имеющийся дроссель, или новый трансформатор. |
Чтобы грамотно подобрать нужный балласт для люминесцентной лампы, нужно :
понимать принцип устройства данного элемента и его функции;
при подборе балласта полагаться на проверенного производителя;
обратить внимание на стоимость и фирму;
мощность модуля должна совпадать с мощностью осветительного прибора.
В люминесцентных лампах используются электронные и магнитные балласты разной схемы. По большей части такие устройства определяют стоимость осветительного прибора, поскольку способные длительное время поддерживать работоспособность прибора.
В недорогих изделиях не только применяются упрощенные схемы, но и элементы несоответствующего качества, которые физически не способны выдержать создаваемые током цепи нагрузки. Поэтому выбор ламп должен основываться именно на схеме балласта, гарантийном сроке работы изделия и его качестве.
Люминесцентная лампа (ЛЛ) представляет собой стеклянную трубку, заполненную инертным газом (Ar, Ne, Kr) с добавлением небольшого количества ртути. На концах трубки имеются металлические электроды для подачи напряжения, электрическое поле которого приводит к пробою газа, возникновению тлеющего разряда и появлению электрического тока в цепи. Свечение газового разряда бледно-голубого оттенка, в видимом световом диапазоне очень слабое.
Но в результате электрического разряда большая часть энергии переходит в невидимый, ультрафиолетовый диапазон, кванты которого, попадая в фосфорсодержащие составы (люминофорные покрытия) вызывают свечение в видимой области спектра. Меняя химический состав люминофора, получают различные цвета свечения: для ламп дневного света (ЛДС) разработаны различные оттенки белого цвета, а для освещения в декоративных целях можно выбрать лампы иного цвета. Изобретение и массовый выпуск люминесцентных ламп – это шаг вперед по сравнению с малоэффективными лампами накаливания.
Схемы электронных балластов для люминесцентных ламп
Оборудование имеет небольшое количество элементов. Какие они выполняют функции, а также что представляют собой, мы поговорим ниже.
Переменное напряжение принимает на себя диодный мост. Здесь оно выпрямляется и происходит его сглаживание с помощью фильтрующего конденсатора. Как правило, к мосту крепятся предохранитель и фильтрующее устройство для устранения электромагнитных помех. В некоторых ЭПРА зарубежного производства фильтры отсутствуют, а ёмкость сглаживающего элемента меньше, чем требуется, что становится причиной появления проблем в работе осветительного оборудования.
Затем напряжение попадает на автоматический генератор. Даже по самому названию можно понять, для какой цели он здесь установлен. В данном случае происходит этот процесс на одном или нескольких транзисторах, их количество зависит от мощности. К трансформатору, который имеет три намотки, подключаются транзисторы. Они бывают нескольких типов, выбор зависит от того, какая мощность у осветительного оборудования.
Несмотря на то, что имеет название транзистор, его вид необычный. На это устройство, которое является ферритовым кольцом, наматываются три обмотки, каждая из нескольких витков. Две имеют роль управляющих, а одна рабочая. Функции по созданию импульсов чтобы включать и выключать лампу выполняют управляющие.
Разновидности
Первоначально в качестве ПРА для люминесцентной лампы использовались электромагнитные дроссели (балласты) со стартерами. Этот комплект назывался электромагнитным пускорегулирующим аппаратом – ЭмПРА. Позже появились электронные аналоги ЭмПРА на транзисторах и микросхемах, выполняющие ту же функцию. Они получили название ЭПРА (электронный пускорегулирующий аппарат), или просто «электронный балласт». Рассмотрим конструкцию и принцип работы этих пускорегулирующих устройств.
Нередко под ЭмПРА подразумевают только электромагнитный дроссель, что не совсем верно. ЭмПРА – это дроссель и стартер – два отдельных узла.
Электромагнитный
ЭмПРА – это обычный дроссель – катушка, намотанная на магнитопроводе, и газоразрядная малогабаритная лампочка со встроенными биметаллическими контактами (рабочими электродами).
Рассмотрим процессы, происходящие в светильнике с ЭмПРА. При включении в колбе стартера зажигается разряд, который нагревает электроды из биметалла. В результате электроды замыкаются и подключают к питающей сети через дроссель спирали электродов ЛЛ. При этом тлеющий разряд в колбе лампочки-стартера гаснет.
Спирали люминесцентной лампы разогреваются, их способность испускать электроны многократно увеличивается. После остывания контактов стартера они размыкаются. В результате на электродах ЛЛ появляется импульс высокого (до 1 кВ) напряжения, создаваемого самоиндукцией дросселя.
На схеме буквами обозначены:
- А – люминесцентная лампа.
- В – сеть переменного тока.
- С – стартер.
- D – биметаллические электроды.
- Е – искрогасящий конденсатор.
- F – нити накала катодов.
- G – электромагнитный дроссель (балласт).
Высокое напряжение пробивает газовый промежуток. В колбе ЛЛ начинается разряд. При этом ртуть переходит в парообразное состояние, сопротивление газового промежутка резко падает. Чтобы разряд не перешел в неуправляемый дуговой, ток через лампу ограничивается дросселем с большим индуктивным сопротивлением. Поэтому его называют балластом.
Электронный
Внешне электронный балласт для люминесцентных ламп похож на электромагнитный. У него серьезные конструктивные отличия и другой принцип работы.
Как видно на фото, в электронном балласте много радиоэлементов. Рассмотрим типовую структурную схему ЭПРА и узнаем, как он работает.
Переменное сетевое напряжение проходит через фильтр электромагнитных помех, выпрямляется, сглаживается и подается на инвертор. Задача инвертора – обеспечить напряжение для работы ЛЛ. Сформированное инвертором напряжение через схему ограничения тока (балласт) подается на лампу. Схема запуска служит только для пуска ЛЛ. После выполнения своей функции в дальнейшей работе она не участвует.
Узлы инвертора, балласта и пуска на структурной схеме разделены условно. Часто функции балласта выполняет инвертор, дополнительно являющийся стабилизатором тока. В некоторых схемах он играет роль стартера, самостоятельно принимая решение о подогреве спиралей лампы и о подаче на них запускающего высоковольтного импульса.
Более простые схемы запуска представляют собой обычный конденсатор, образующий со спиралями и выходными дросселями колебательный контур. Последний настроен на частоту работы инвертора. Возникающий при погашенной лампе резонанс повышает напряжение на электродах лампы до единиц и даже десятков киловольт и зажигает разряд в колбе без предварительного подогрева спиралей (холодный пуск).
Что даёт такая схема? Прежде всего, мерцание. Обычный электромагнитный дроссель питает лампу переменным током частотой 50 Гц. Люминофор имеет малую инерционность и в промежутках между полуволнами заметно теряет яркость свечения. В результате люминесцентная лампа заметно мерцает. Это плохо для зрения.
Особенно заметно мерцание на изношенных лампах, люминофор которых теряет свойства инерционности.
Инвертор, питающий ЛЛ, работает на частотах десятка и даже сотни кГц. При этом инерционности люминофора достаточно, чтобы «переждать» паузы между питающими импульсами без заметной потери яркости. То есть благодаря ЭПРА у люминесцентной лампы малый коэффициент пульсаций.
Далее электронная схема обеспечивает стабильным питанием лампу, даже если сетевое напряжение отличается от номинального. К примеру, ЭПРА POSVET (фото см. выше) позволяет работать ЛЛ при напряжении в сети от 195 до 242 В. У лампы, подключённой через ЭмПРА, при таких напряжениях либо сократится срок эксплуатации, либо она не запустится.
Импульсный блок и его назначение
На обоих концах трубки люминесцентной лампы имеются электроды, анод и катод. В результате подачи электропитания компоненты лампы разогреваются. После нагрева происходит выделение электронов, которые сталкиваются со ртутными молекулами. Следствием происходящего становится ультрафиолетовое излучение.

За счет наличия в трубке люминофора осуществляется конвертация люминофора в видимое свечение лампочки. Свет появляется не сразу, а спустя определенный промежуток времени после подключения к электросети. Чем более выработан светильник, тем длительнее интервал.
Работа импульсного блока питания основывается на следующих принципах:
- Преобразование переменного тока из электросети в постоянный. При этом напряжение не меняется (то есть остается 220 В).
- Трансформация постоянного напряжения в прямоугольные импульсы за счет работы широтного импульсного преобразователя. Частота импульсов составляет от 20 до 40 кГц.
- Подача напряжения на светильник посредством дросселя.
Далее представлена схема функционирования балласта люминесцентной лампочки.

Источник бесперебойного питания (ИБП) состоит из целого ряда компонентов, каждый из которых в схеме имеет свою маркировку:
- R0 — выполняет ограничивающую и предохраняющую роль в блоке питания. Устройство предотвращает и стабилизирует чрезмерный ток, идущий по диодам в момент подключения.
- VD1, VD2, VD3, VD4 — выступают в качестве мостов-выпрямителей.
- L0, C0 — являются фильтрами передачи электрического тока и защищают от перепадов напряжения.
- R1, C1, VD8 и VD2 — представляют собой цепь преобразователей, использующихся при запуске. В качестве зарядки конденсатора C1 используется первый резистор (R1). Как только конденсатор пробивает динистор (VD2), он и транзистор раскрываются, в результате чего начинается автоколебание в схеме. Далее прямоугольный импульс посылается на диодный катод (VD8). Возникает минусовой показатель, перекрывающий второй динистор.
- R2, C11, C8 — облегчают начало работы преобразователей.
- R7, R8 — оптимизируют закрытие транзисторов.
- R6, R5 — образуют границы для электротока на транзисторах.
- R4, R3 — используются в качестве предохранителей при скачках напряжения в транзисторах.
- VD7 VD6 — защищают транзисторы БП от возвратного тока.
- TV1 — является обратным коммуникативным трансформатором.
- L5 — балластный дроссель.
- C4, C6 — выступают как разделительные конденсаторы. Делят все напряжение на две части.
- TV2 — трансформатор импульсного типа.
- VD14, VD15 — импульсные диоды.
- C9, C10 — фильтры-конденсаторы.
Только продуманный подбор отдельных элементов и правильная их установка позволит создать эффективно и надежно работающий блок питания.
Отличия лампы от импульсного блока
Схема лампы-экономки во многом напоминает строение импульсного блока питания. Именно поэтому изготовить импульсный БП несложно. Чтобы переделать устройство, понадобятся перемычка и дополнительный трансформатор, который станет выдавать импульсы. Трансформатор должен иметь выпрямитель.
Чтобы сделать БП более легким, удаляется стеклянная люминесцентная лампочка. Параметр мощности ограничивается наибольшей пропускной способностью транзисторов и размерами охлаждающих элементов. Для повышения мощности необходимо намотать дополнительную обмотку на дроссель.

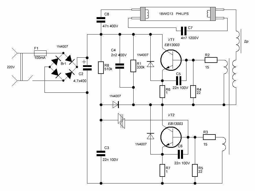
Схемы электронного балласта 4×18 (2×36)
ЭБ 4×18 используется с инвертирующими конденсаторами, емкость которых 5 пФ. Таким образом, сопротивление данного модуля может повышаться до 40 Ом. Еще одной особенностью данной схемы является нахождение дроссельного элемента (его можно обнаружить ниже динистора).
Схема ЭПРА 4×18
В схеме выше используется только один транзистор. Трансформатор выполняет функцию понижения и выпрямления тока. Этот элемент защищает устройство от перегрузок, однако в схеме присутствует и предохранитель.
Схема для «Навигатора»
Еще один ЭБ 4×18 — «Навигатор». В схеме также присутствуют понижающий трансформатор и транзистор. Основное отличие заключается в наличии специального регулятора, который позволяет изменять выходное напряжение. Емкостный резистор также отличает эту схему от предыдущей.
Обратите внимание! Здесь используются два конденсатора с емкостью 5 и 7 пФ. Это позволяет создавать сопротивление до 40 Ом. В данной схеме не применяется предохранитель
В данной схеме не применяется предохранитель.
Схема 2×36
Схема балласта 2×36 включает в себя трансивер для расширения. Подключение устройства производится при помощи устройства-переходника. Так же как и в предыдущих вариантах, имеются конденсаторы, однако емкость их меньше, всего 4 пФ. Схему отличает наличие тиристоров и регуляторов частоты. У большинства моделей модулей такого типа можно увидеть в схеме два выпрямителя. Рабочее напряжение такого балласта равно 200 В, а частота — 55 Гц.
Электронный балласт 4×18 — необходимое устройство для сохранения целостности люминесцентных ламп. Схем, чтобы его подключить, существует несколько. Выбрать можно наиболее подходящую и простую в исполнении.
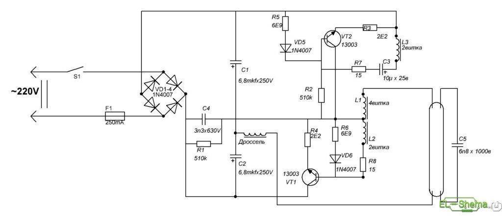
УВЕЛИЧЕНИЕ ВЫХОДНОЙ МОЩНОСТИ ЭЛЕКТРОННОГО БАЛЛАСТА
Балласт энергосберегательной лампы (схема управления ЛДС или просто ЭПРА) из себя представляет сетевой ИБП, который предназначен для повышения сетевых 220 Вольт до нужного номинала, для питания лампы. Схемы таких балластов работают достаточно долго и надежно, но бывают и исключения. Балласты могут иметь самую разную схематику, из которых мы выбрали наиболее часто встречающиеся схему. Суть статьи — пояснить основные проблемы таких балластов и предложить вариант умощнения схемы.

Сам подопытный балласт был куплен в магазине специально для этой статьи. Для начала давайте рассмотрим конструкцию балласта.

Итак, балласт предназначен для питания ЛДС с мощностью в 40 Ватт. Выпускаются несколько видов таких балластов. В основном они бывают для ЛДС с мощностью 20 или 40 ватт, как для одной, так и для двух ламп (к примеру — 2х20 или 2х40). Корпус достаточно удобен для монтажа, может прикрепляться буквально на любую поверхность. Открываем корпус . Плата поражает воображение! Китайские производители приятно удивляют в последнее время, сборка изящна. Сразу бросается в глаза встроенный сетевой фильтр на входе питания. В схеме сетевого фильтра можно увидеть два дросселя, сетевой предохранитель, сглаживающие емкости и термистор. Все это достаточно странно, если речь идет о китайском производителе, и скоро поймете, почему я был так удивлен.

Дело в том, что несколько дней назад был куплен полностью аналогичный балласт на 40 ватт из того же магазина. В купленном балласте стояла совсем иная схема. Сборка также сияет аккуратностью, но стоит приглянуться и становится ясно, что количество используемых компонентов сведено к минимуму. Никакого сетевого фильтра, только голый диодный выпрямитель. Тут были использованы более дешевые и менее мощные транзисторы 13003, но вернемся к нашей схеме. После сетевого фильтра мы видим выпрямитель, после которого стоят два электролита 250 Вольт 10мкФ. Транзисторы использованы более мощные — 13007 с дополнительным охлаждением. Каждый транзистор имеет дополнительный защитный диод. Задающие обмотки намотаны на кольце феррита, само кольцо закреплено на небольшой подставке.

Дальше идет накопительные дросселя. Из фотографий плохо видно, но они дополнительно залиты лаком, так, что если решите разобрать такой дроссель, то ничего не получится. Помимо этого, электросхема имеет несколько защит, при КЗ из стоя выйдут базовые ограничительные резисторы, в очень редких случаях и транзисторы. Починить такой балласт не составит труда. Для умощнения балласта нужно всего лишь поменять электролитические конденсаторы.

Увеличением их емкости можно добиться повышения общей мощности схемы. В таких схемах управления все предусмотрено с запасом, так, что замена электволитических конденсаторов не приведет к нежелательным последствиям. В моем случае конденсаторы 10 мкФ были заменены на 15мкФ, можно увеличить до 25 мкФ, дальше не пробовал.

Такая замена увеличивает ток потребления схемы, что приводит к увеличению выходной мощности. Схема до и после замены была использована для питания строчного трансформатора, результат на лицо! С заводскими конденсаторами мощность иногда доходит до 60 ватт, при замене она увеличивается до 80 ватт (с использованием емкостей в 15мкФ). При этом, должен сказать, что транзисторы уже начинают греться и желательно менять теплоотводы на более габаритные. А в наших следующих статьях мы рассмотрим вариант изготовления импульсного БП с использованием схем управления ЛДС. Такой блок питания будет лучше некоторых заводских, на этом я с вами прощаюсь. АКА КАСЬЯН
Принцип действия
Принцип действия люминесцентных ламп
Опишем кратко схему взаимодействия стартера, балласта и светильника:
- При подаче питания ток, проходя через ПРА, проходит через контакты стартера по вольфрамовым спиралям, раскаляя их и далее уходит в сторону нуля
- Стартер оснащается парой контактов: подвижным и неподвижным. При поступлении тока подвижный контакт (биметаллический), нагреваясь, изменяет свою форму и соединяется с первым
- При этом сила тока тут же значительно увеличивается до предела, ограничиваемого дросселем. Происходит разогревание электродов
- Пластина стартера, напротив, начинает остывать и рассоединяет контакты. В этот момент происходит резкий скачек напряжения и пробивка электронами газа. При превращении ртути в пар источник света переходит в рабочий режим
- Стартер в процессе уже не участвует – его контакты разомкнуты.
Многолетние цветы (ТОП-50 видов): садовый каталог для дачи с фото и названиями | Видео + Отзывы
Общий принцип работы элемента
По сути, балласт для люминесцентных ламп представляет собой дроссель. Он регулирует силу подачи тока, ограничивая или разделяя разночастотные электрические сигналы. Ликвидирует пульсации постоянного тока. Происходит нагрев катодов люминесцентных ламп.
Далее, на них производится подача необходимого количества напряжения, которое активирует работу осветительного прибора. Напряжение корректируется с помощью особого регулятора, который впаян в инверторную схему. Именно он отлаживает диапазон напряжений. За счет вышеперечисленных особенностей работы балласта мерцание в источнике света полностью исключается.
В схему встроен и стартер. Его функции – трансляция напряжения и зажигание. При включении лампы, на микросхеме балласта происходит снижение силы тока. Данная особенность позволяет выстроить необходимый режим работы осветительного прибора.
Сегодня на рынке широко представлены такие виды балластных устройств, как:
- электромагнитные;
- электронные;
- балласты для компактных ламп.
Представленные категории отмечены надёжной работой и обеспечивают длительное функционирование и простоту эксплуатации всех люминесцентных ламп. Все эти приборы имеют идентичный принцип действия, однако отличаются по некоторым пунктам.
Электромагнитные
Данные балласты применимы для ламп, подключенных к электросети при помощи стартера. Первично возникающий разряд интенсивно разогревает и замыкает биметаллические электродные элементы. Происходит резкое увеличение рабочего тока.
Электромагнитный балласт легко узнать по внешнему виду. Конструкция более массивная, по сравнению с электронным прототипом.
При выходе из строя стартера, в схеме электромагнитного балласта, возникает фальстарт. При поступлении питания лампа начинает мигать, впоследствии идёт ровная подача электроэнергии. Эта особенность значительно снижает рабочий ресурс источника освещения.
| Плюсы | Минусы |
| Высококлассный уровень надежности, доказанный практикой и временем. | Долгий запуск — на первом этапе эксплуатации запуск осуществляется за 2-3 секунды и до 8 секунд к моменту завершения срока службы. |
| Простота конструкции. | Повышенный расход электроэнергии. |
| Удобство эксплуатации модуля. | Мерцание лампы с частотой 50 Гц (эффект стробирования). Негативно влияет на человека, который длительно находится в помещении с подобным видом освещения. |
| Доступная цена для потребителей. | Слышен гул работы дросселя. |
| Количество фирм производителей. | Значительный вес конструкции и громоздкость. |
Электронные
Сегодня применяются магнитные и электронные балластники, которые состоят в первом случае из микросхемы, транзисторов, динисторов и диодов, а во втором – из металлических пластин и медного провода. Посредством стартера лампы запускаются, причем в качестве единой функции этого элемента с балластником в одной схеме организовано явление в электронном варианте детали.
- малый вес и компактность;
- плавное быстрое включение;
- в отличие от электромагнитных конструкций, которым для работы требуется сеть 50 Гц, высокочастотные магнитные аналоги функционируют без шумов от вибрации и мерцания;
- снижены потери на нагревание;
- коэффициенты мощности в электронных схемах достигают 0,95;
- продленный срок эксплуатации и безопасность применения обеспечиваются несколькими видами защиты.
| Достоинства | Недостатки |
| Автоматическая настройка балласта под различные виды ламп. | Более высокая стоимость, по сравнению с электромагнитными моделями. |
| Моментальное включение осветительного прибора, без дополнительной нагрузки на устройство. | |
| Экономия потребления электроэнергии до 30%. | |
| Исключен нагрев электронного модуля. | |
| Ровная световая подача и отсутствие шумовых эффектов в процессе освещения. | |
| Увеличение срока службы люминесцентных ламп. | |
| Дополнительная защита гарантирует увеличение степени пожаробезопасности. | |
| Снижение рисков в процессе эксплуатации. | |
| Ровная подача светопотока исключает быструю утомляемость. | |
| Отсутствие негативных функций в условиях пониженных температур. | |
| Компактность и легкость конструкции. |
Для компактных люминесцентных ламп
Компактные типы ламп дневного света представлены приборами, аналогичным лампой накаливания типов Е27, Е40 и Е14. В таких схемах электронные балласты встраиваются вовнутрь патрона. В данной конструкции исключён ремонт в случае поломки. Дешевле и практичнее будет приобрести новую лампу.
Конструкции пускорегулирующих модулей
Конструкции промышленных и бытовых люминесцентных лампочек, как правило, оснащаются модулями ЭПРА. Аббревиатура читается вполне доходчиво – электронный пускорегулирующий аппарат.
Электромагнитное устройство старого образца
Рассматривая конструкцию этого устройства из серии электромагнитной классики, сразу можно отметить явный недостаток – громоздкость модуля.
Правда, конструкторы всегда стремились минимизировать габаритные размеры ЭМПРА. В какой-то степени это удалось, судя по современным модификациям уже в виде ЭПРА.

Набор функциональных элементов электромагнитного пускорегулирующего устройства. Его составными частями, как видно, являются всего два компонента – дроссель (так называемый балласт) и стартер (схема формирования разряда)
Громоздкость электромагнитной конструкции обусловлена внедрением в схему крупногабаритного дросселя – обязательного элемента, предназначенного сглаживать сетевое напряжение и выступать в качестве балласта.
Помимо дросселя, в состав схемы ЭМПРА входят стартеры (один или два). Очевидна зависимость качества их работы и долговечности лампы, т. к. дефект стартера вызывает фальшивый старт, что означает перегрузку по току на нитях накала.

Так выглядит один из конструктивных вариантов стартера пускорегулирующего электромагнитного модуля люминесцентных ламп. Существует масса других конструкций, где отмечается разница в размерах, материалах корпуса
Наряду с ненадежностью стартерного пуска, люминесцентные лампы страдают от эффекта стробирования. Проявляется он в виде мерцания с определенной частотой, близкой к 50 Гц.
Наконец, пускорегулирующий аппарат обеспечивает значительные энергетические потери, то есть в целом снижает КПД ламп люминесцентного типа.
Усовершенствование конструкции до ЭПРА
Начиная с 1990 годов, схемы люминесцентных ламп все чаще стали дополнять усовершенствованной конструкцией пускорегулирующего модуля.
Основу модернизированного модуля составили полупроводниковые электронные элементы. Соответственно, уменьшились габариты устройства, а качество работы отмечается на более высоком уровне.

Результат модификации электромагнитных регуляторов – электронные полупроводниковые устройства запуска и регулировки свечения люминесцентных ламп. С технической точки зрения, отличаются более высокими эксплуатационными показателями
Внедрение полупроводниковых ЭПРА привело практически к полному исключению недостатков, какие присутствовали в схемах аппаратов устаревшего формата.
Электронные модули показывают качественную стабильную работу и увеличивают долговечность люминесцентных светильников.
Более высокий КПД, плавное регулирование яркости, повышенный коэффициент мощности – все это преимущественные показатели новых модулей ЭПРА.
Самостоятельное изготовление блока питания
ИБП можно изготовить своими руками. Для этого понадобятся небольшие изменения в перемычке электронного дросселя. Далее выполняется подключение к импульсному трансформатору и выпрямителю. Отдельные элементы схемы удаляются ввиду их ненужности.
Если блок питания не слишком высокомощный (до 20 Вт), трансформатор устанавливать необязательно. Хватит нескольких витков проводника, намотанных на магнитопровод, расположенный на балласте лампочки. Однако осуществить эту операцию можно только при наличии достаточного места под обмотку. Для нее подходит, к примеру, проводник типа МГТФ с фторопластовым изоляционным слоем.
Провода обычно нужно не так много, поскольку практически весь просвет магнитопровода отдается изоляции. Именно этот фактор ограничивает мощность таких блоков. Для увеличения мощности потребуется трансформатор импульсного типа.
Импульсный трансформатор
Отличительной характеристикой такой разновидности ИИП (импульсного источника питания) считается возможность его подстраивания под характеристики трансформатора. Кроме того, в системе нет цепи обратной связи. Схема подключения такова, что в особенно точных подсчетах параметров трансформатора нет необходимости. Даже если будет допущена грубая ошибка при расчетах, источник бесперебойного питания скорее всего будет функционировать.
Межобмоточный изоляционный слой чаще всего выполнен из бумаги. В некоторых случаях на обмотку нанесена синтетическая пленка. Однако даже в этом случае следует дополнительно обезопаситься и намотать 3-4 слоя специального электрозащитного картона. В крайнем случае используется бумага толщиной от 0,1 миллиметра. Медный провод накладывается только после того, как предусмотрена данная мера безопасности.
Что касается диаметра проводника, он должен быть максимально возможным. Количество витков во вторичной обмотке невелико, поэтому подходящий диаметр обычно выбирают методом проб и ошибок.
Выпрямитель
Чтобы не допустить насыщения магнитопровода в источнике бесперебойного питания, используют исключительно двухполупериодные выходные выпрямители. Для импульсного трансформатора, работающего на уменьшение напряжения, оптимальной считается схема с нулевой отметкой. Однако для нее нужно изготовить две абсолютно симметричные вторичные обмотки.
Для импульсного источника бесперебойного питания не подойдет обычный выпрямитель, функционирующий согласно схеме диодного моста (на кремниевых диодах). Дело в том, что на каждые 100 Вт транспортируемой мощности потери составят не менее 32 Вт. Если же изготавливать выпрямитель из мощных импульсных диодов, затраты будут велики.
Наладка источника бесперебойного питания
Когда собран блок питания, остается присоединить его к наибольшей нагрузке, чтобы проверить — не перегреваются ли транзисторы и трансформатор. Температурный максимум для трансформатора — 65 градусов, а для транзисторов — 40 градусов. Если трансформатор чересчур нагревается, нужно взять проводник с большим сечением или же увеличить габаритную мощность магнитопровода.
Перечисленные действия можно выполнить одновременно. Для трансформаторов из дроссельных балансов нарастить сечение проводника вероятнее всего не удастся. В этом случае единственный вариант — сокращение нагрузки.
ИБП высокой мощности
В некоторых случаях стандартной мощности балласта не хватает. В качестве примера приведем такую ситуацию: есть лампа мощностью 24 Вт и необходим ИБП для зарядки с характеристиками 12 B/8 A.
Для реализации схемы понадобится неиспользуемый компьютерный БП. Из блока достаем силовой трансформатор вместе с цепью R4C8. Данная цепочка защищает силовые транзисторы от чрезмерного напряжения. Силовой трансформатор соединяем с электронным балластом. В этой ситуации трансформатор заменяет дроссель. Ниже изображена схема сборки источника бесперебойного питания, основанная на лампочке-экономке.
Из практики известно, что данная разновидность блоков дает возможность получать до 45 Вт мощности. Нагревание транзисторов находится в рамках нормы, не превышая 50 градусов. Чтобы полностью исключить перегревание, рекомендуется вмонтировать в транзисторные базы трансформатор с большим сечением сердечника. Транзисторы ставят непосредственно на радиатор.







































